


面对胃癌等实体瘤,除了手术、化疗和放疗这“老三样”,我们能否拥有一种更精准、更聪明的新武器?近日,一项来自细胞产业关键共性技术国家工程研究中心的前沿研究给出了肯定答案。
科学家们成功打造出一种“双功能”基因工程干细胞,不仅能像“导弹”一样精准追踪肿瘤,还能在肿瘤内部激活免疫系统,协同剿灭癌细胞。该项最新研究成果“Engineered mesenchymal stem cells expressing CXCR4 and LIGHT enhance Anti-Tumor activity in a subcutaneous gastric cancer xenograft model”,已在《Medical Oncology》上发表。
胃癌是全球范围内导致癌症相关死亡的主要元凶之一,其发病率高、侵袭性强,且晚期患者治疗选择有限,预后往往不佳。传统的化疗、放疗等手段只能在一定程度上能控制病情,并常常伴随着严重的副作用和肿瘤耐药性的问题。因此,开发更精准、更高效、更低毒的新型治疗方法迫在眉睫。
脐带间充质干细胞(UC-MSCs)因其独特的性质,近年来成为癌症治疗研究的热点,已在再生医学和先进细胞治疗领域展现出广阔的应用前景。其强大的免疫调节能力、组织修复潜力、低免疫原性以及高增殖能力,使其成为开发下一代治疗方法的理想路径。
尽管MSCs潜力巨大,但天然的MSCs对实体瘤的抑制效果有限,且其肿瘤归巢效率和免疫激活能力仍有待提高。研究团队的创新思路是:不仅要利用它的“归巢”本能,更要把它升级为一辆装载了“精确制导”和“火力系统”的“智能战车”。
1.增强“导航”能力——过表达CXCR4:通过基因改造,让人脐带来源的间充质干细胞(hUC-MSCs)过表达CXCR4,相当于为它们装上了更精准的“导航系统”,使其能更高效地归巢到肿瘤部位。
2.增强“杀敌”火力——表达LIGHT(TNFSF14):LIGHT是一种重要的免疫调节分子,我们把LIGHT这个“免疫开关”装到MSCs上,使其在到达肿瘤后能激活强大的抗肿瘤免疫反应。
3.平台赋能——从“实验室成果”到“可量产药品”的关键:基于细胞的治疗方法开发,必须严格恪守“质量源于设计”的核心原则。考虑到细胞产品的高度复杂性,唯有建立标准化的工艺流程并实施贯穿全程的质量验证,才能切实保障其安全性、稳定性和有效性。这一目标的实现,得益于我们拥有一支覆盖靶点发现、工艺开发到智能智造全链条的科学家团队。区别于传统“手工作坊式”的研发路径,我们自基础研究启动之初,便同步引入自动化产线进行实验操作,实现了从“源头”到“最后一公里”的全流程标准化。在本次研究中,我们构建并执行了一套稳健、优化的细胞工程流程,该流程覆盖了从上游的慢病毒载体构建、稳定基因表达验证,到中游的细胞规模化自动化制备,再到下游的功能测定及异种移植模型评估的全链条。通过在严格质控条件下的系统性优化,我们成功保障了工程化MSC平台的高度稳定性、可重复性与治疗可靠性。
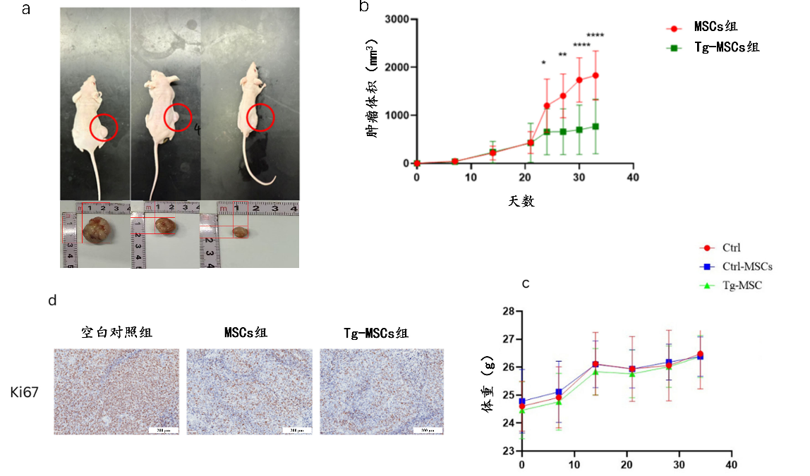
4.疗效验证——动物实验显示良好的抑瘤效果:双基因工程化干细胞同时提高了肿瘤靶向性和免疫介导的肿瘤抑制作用,通过系统的体外和体内实验评估,证明这种工程化MSCs展现了:显著抑制胃肿瘤生长、增加肿瘤细胞凋亡和坏死、显著降低Ki-67表达等特性,与未修饰的MSCs相比,具有更优的抗肿瘤功效。(论文部分结果见下图)
(图:展示了经过基因工程改造的间充质干细胞在异种移植模型中对肿瘤的显著抑制作用)
这项由细胞产业关键共性技术国家工程研究中心主导的研究,为攻克胃癌等实体瘤开辟了一条全新的路径。该成果完美验证了“前沿靶点发现 + 平台化基因编辑 + 智能化自动生产”这一完整创新链条的巨大潜力。它不仅提供了全新的技术解决方案,更彰显了细胞产业国家工程中心将尖端科学构想转化为现实治疗产品的系统化攻坚能力。这一突破,为基础研究的临床转化及产业化大规模生产筑牢了基石,也释放了无限的创新潜能。
未来,随着更多类似平台化技术的成熟与迭代,细胞药物有望变得更加精准、智能和可负担,为更多患者带来生命的希望。中国在生物医药的“智能造药”新纪元中,正扮演着越来越重要的角色。
欢迎点击“阅读原文”查看发表在《Medical Oncology》上的完整论文。让我们共同期待这一领域带来更多生命的奇迹!